No products in the cart.
Return To ShopNo products in the cart.
Return To Shop对方毁约?拖延付款?指责产品?真正影响结局的,是你当下的每一步应对。
当国际订单出现问题,大多数出口商第一反应是“忍一忍”,但越忍后果越严重。
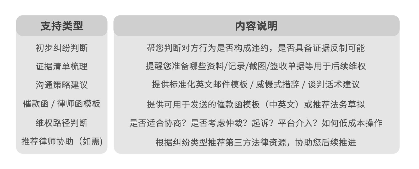
TradeSure™ 商务纠纷应对支持服务旨在为出口商提供跨境交易纠纷的初步判断、证据梳理、应对策略建议和法律路径指导,帮助您保全货款、控制局势、争取主动。
我们不做模糊分析,而是**聚焦“如何维权”“怎么沟通”“能不能追回”**这些核心问题,为您提供明确、有力、基于实操经验的建议。
Q:你们是否能帮我发律师函?
A:我们提供标准格式的中英文催款函/声明函模板,如需正式律师函,可协助推荐第三方专业律所出具,费用另计。
Q:没有签合同,还能维权吗?
A:可以。我们将帮助您梳理是否存在“可替代合同的行为证据”(如报价单、邮件记录、付款记录、提单等)以主张权益。
Q:我怕对方反过来投诉怎么办?
A:我们会根据行业及平台环境评估您面临的声誉风险,并提供应对/声明建议。
Q:客户在国外,我人在国内,怎么管?
A:跨境维权的关键在于证据完整 + 处理策略正确,不必亲赴现场,我们可协助远程推进或建议委托执行方案。
